Aydın Adnan Menderes Üniversitesi
Psikolojik Danışma ve Rehberlik Uygulama ve Araştırma Merkezi (PDRM)
Hesabım
Rehber
Genel Bilgiler
Kuruluş ve İşleyiş
Misyon, Vizyon, Değerlerimiz
Kalite
İş Birliği Yapılan Kurumlar
Merkezimiz Fiziksel Yapısı
Merkezimizin Teknolojik Alt Yapısı
Merkez Hakkında Sıkça Sorulan Sorular
Ekibimiz
Birim Yönetimi
Yönetim Kurulu
Uzmanlar
Personeller
Projeler/Yayınlar
Tamamlanmış Projeler
Devam Eden Projeler
Yayınlarımız
Psiko-Eğitimler
Atılganlık
Duyguların Farkındalığı
Öfkeyi Anlamak
Öz Şevkat
Psikolojik Sağlamlık
Stresle Baş Etme
Sorun Çözme
Atölye/Podcast
Atölyelerimiz
Podcastlerimiz
Seminer/Panel
Oryantasyon(Uyum) Çalışmaları
Travma Sonrası Stres Bozukluğu Semineri
Aile Yılmazlığını Geliştirme ve Güçlendirme Semineri
Beliren Yetişkinlik Döneminde Fırsatlar ve Zorluklar Semineri
Aydın Aile Ve Sosyal Hizmetler İl Müdürlüğü "Aile yılmazlığının Geliştirilmesi ve Güçlendirilmesi" Semineri
Bağımlılıkla Mücadele ve Önleyici Çalışmalar Paneli
Bağımlılıkla Mücadele: Farkındalık ve Değişim Aşamaları Eğitimi
Sessiz Güç: Duyguların Rehberliğinde Öfke Kontrolü Eğitimi
İntiharı Anlamak: Gerçekler ve Mitler Semineri
Ailemiz Geleceğimiz Paneli
Dijital Çağda Kişilerarası İlişkiler Semineri
III. Uluslararası Ergenlik ve Gençlik Araştırmaları Kongresi
Aydın Denetimli Serbestlik Aile Bağımlılık ve Ebeveyn Semineri
Bağımlılıkla Mücadele Dersi Eğitimi
Beliren Yetişkinlik Döneminde Fırsatlar ve Zorluklar Semineri
SİBERAY Projesi Eğitim ve Farkındalık Eğitimi
Şiddetsiz ve Bağımsız Bir Gelecek İçin El Ele Etkinliği
Aydın Aile ve Sosyal Hizmetler İl Müdürlüğü Personeline Yönelik "Aile Yılmazlığını Geliştirme ve Güçlendirme" Semineri
Bağımlılık Döngüsünü Kırmak: Farkındalıktan Eyleme Paneli
İl Sağlık Müdürlüğü Personeline Yönelik "Aile Yılmazlığını Geliştirme ve Güçlendirme" Semineri
20. Yılında Denetimli Serbestlik ve Bağımlılıkla Mücadele Paneli
Hayır Diyebilme Semineri
112 Acil Çağrı Merkezi Personeline ““Stres İle Başa Çıkma Yolları”” Eğitimi
“Yılmazlık: Bireyden Aileye, Aileden Kuruma Uzanan Bir Güç” Semineri Gerçekleştirildi.
İletişim/Geri Bildirim
Bize Ulaşın
Geri Bildirim
Talep ve Öneriler
Psikolojik Danışma ve Rehberlik Uygulama ve Araştırma Merkezi (PDRM)
Genel Bilgiler
Kalite
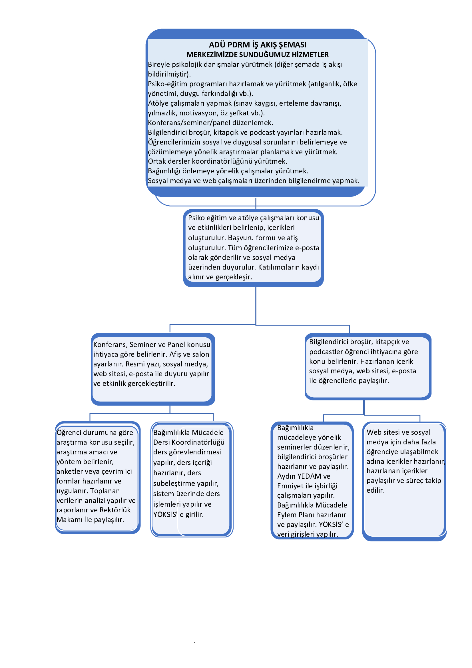
İş Akış Şemaları
PDRM Tüm İşleyiş İş Akış Şeması
PDRM Tüm İşleyiş İş Akış Şeması
Site Sorumluları
webtasarım - 2024 © - ADÜ Bilgi İşlem Web Tasarım Grubu